罐式避雷器
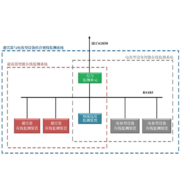
避雷器及电容型设备智能监测系统
管型母线连接装置
固体绝缘管型母线
油浸纸电容式变压器套管
胶浸纤维干式大电流套管
GIS变电站胶浸纤维出线套管
胶浸纤维干式套管系列产品
高压滤波电阻器
高压启动电阻器 Charging Resistor
水冷电阻器 Water-Cooled Resistor
实验室电阻 Laboratory Resistor
服务热线
截屏,微信识别二维码
微信号:weixin88888
(点击微信号复制,添加好友)
打开微信